Yojo欢迎您!
个人中心
您好!用户名
退出
我的勋章
基本信息
账户安全
红缨首页
网站导航
权威发布
联盟速递
月工作重点
大型活动
教研活动
好未来阅读
好未来思维数学
好未来创意美术
冠军宝贝
联盟园长
运营效益
招生保生
计划管理
团队建设
保教主任
班级服务
教育教学
环境创设
家长工作
后勤主任
清洁卫生
卫生保健
食堂管理
安全管理
下载中心
VI
课件
制度
环创
音乐
视频
游戏
美工
故事
Yojo幼儿园联盟
Yojo幼儿园联盟
Yojo幼儿园联盟
Yojo产品中心
Yojo代理专区
您当前的位置:
首页
»
教育教学
»
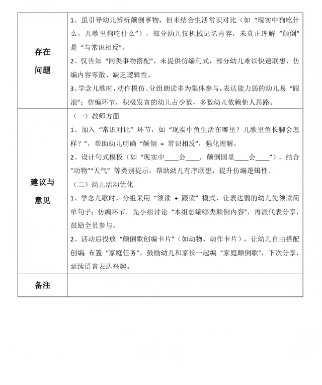
幼儿园教师听课记录/听课笔记(参考)
幼儿园教师听课记录/听课笔记(参考)
时间:2026-03-17 来源:红缨教育 作者:客户中心 点击:次
返回
首页
权威
发布
联盟
速递
月工作
重点
大型
活动
教研
活动
联盟
园长
保教
主任
后勤
主任
下载
中心
Yojo
大家庭
顶部
标准平台
点击进入
产品中心
点击进入
学习平台
点击进入
代理专区
点击进入